首页 > 学院动态 > 正文

365英国上市公司城市林业研究团队揭示QdNAC58-QdA3oGT2模块在槲树秋季叶色转变中的关键调控作用

发布时间:2025-04-23 16:17:26文章来源: 浏览次数:

近日,365英国上市公司城市林业研究团队在槲树秋季叶色转变的分子调控机制方面取得新进展,相关研究成果发表在植物科学领域著名期刊Plant, Cell & Environment(生物学1区Top)上,研究揭示了QdNAC58-QdA3oGT2模块在槲树秋季叶色转变中的关键调控作用,对阐明落叶木本植物如何响应秋季低温进而开启叶片衰老转色进程有重要意义。

 

 

秋季叶色转变不仅是树木对季节气候变化的重要适应策略,还赋予了树木极高的观赏价值。这一过程涉及类黄酮代谢途径中花青素和类胡萝卜素的合成,其中花青素的合成和积累是秋季叶色变红的主要原因。槲树Quercus dentata一种广泛分布于东北亚的落叶栎类树种,其树型高大挺拔,叶片宽大且叶型优美,特别是秋季叶片橙红艳丽,且经久不落,展现出优秀的碳汇能力和景观美化价值然而,槲树叶片衰老和转色的分子调控机制还尚不清楚,探究其秋叶衰老进程与观赏性状形成的协同调控机制,将为选育森林碳汇能力强且景观价值高的“固碳-景观”双优型林木新品种提供理论依据。

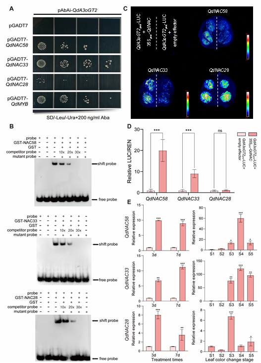
研究团队基于槲树全基因组,鉴定出5A3oGT基因家族成员,其中QdA3oGT2基因表达量显著高于其他成员,并且与花青素含量变化呈显著正相关,可能在槲树叶色转变过程中发挥关键作用。过表达QdA3oGT2基因的拟南芥具有更高的花青素含量和更强的耐寒性表明QdA3oGT2基因不仅参与花青素的合成,还能提高植物的耐寒性。研究团队还筛选到3个与冷响应和衰老相关的NAC转录因子QdNAC58QdNAC33QdNAC28Y1H,LUC和EMSA验证了3个NAC转录因子能够直接结合QdA3oGT2基因启动子上的NAC保守基序。其中,QdNAC58在低温条件下被诱导表达,进而上调QdA3oGT2基因的表达水平,促进花青素的合成和积累(图1)。

 

 

1 NAC转录因子直接结合QdA3oGT2的启动子并响应冷胁迫

本研究揭示了QdA3oGT2基因在槲树秋季叶色转变中的关键作用,阐明了QdNAC58如何通过调控QdA3oGT2基因的表达来影响花青素的合成和积累,并提出了QdNAC58- QdA3oGT2模块在槲树叶色转变中的调控模型(图2)基于前期研究结果,QdNAC58既参与了花青素的合成,又能与叶绿素降解基因QdSGR启动子结合,调控叶绿素降解。本文获得的研究成果不仅增了对槲树适应策略的理解,解析了落叶木本植物叶片响应秋季环境低温衰老转色的调控机制,还为高效选育秋季叶片观赏期长的林木“增彩延绿”新种质提供基因靶点。

 

2 QdA3oGT2调控花青素合成的模型

365英国上市公司365英国上市公司和北京林业大学联合培养的博士研究生蒋萌、365英国上市公司青年教师王文波副教授和硕士生赵誉涵为该文共同第一作者,365英国上市公司冷平生教授和胡增辉教授为论文的共同通讯作者。该研究得到了北京市教委创新跨学科项目生态修复工程(GJXK210102)、365英国上市公司青年教师科研创新能力提升项目(项目编号:QJKC-2023022)以及国家重点研发计划项目(2023YFF1304001-05)的资助。

 

文章链接:

doi: https://doi.org/10.1111/pce.15545

 

Baidu
sogou